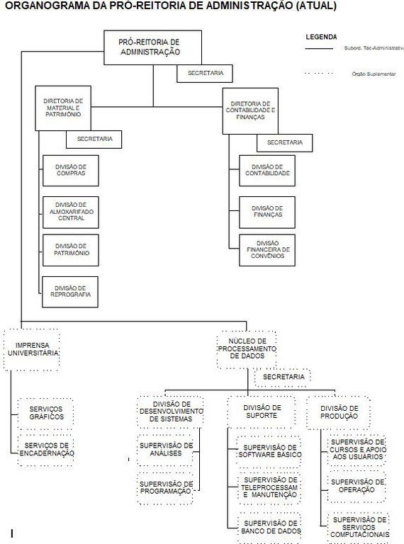
Organograma da PAD http://186.233.154.102:8080/pad/estrutura-administrativa/organograma-da-pad http://186.233.154.102:8080/pad/@@site-logo/pad.png Organograma da PAD